Сейчас все больше розничных финансовых институтов задумываются о выстраивании долгосрочных отношений со своими клиентами. CRM (Customer...
Целевой маркетинг
Сейчас все больше розничных финансовых институтов задумываются о выстраивании долгосрочных отношений со своими клиентами. CRM (Customer Relationship Management) – это широко применяемая стратегия управления взаимодействием с клиентами. Главные задачи CRM – сохранение лояльной клиентской базы и повышение ее доходности, а одним из основных инструментов решения этих задач являются кросс-продажи (повторные продажи, продажи существующим клиентам).
| Павел Тулубьев, директор развития бизнеса компании "МультиКарта" |
С одной стороны, каждый новый продукт, используемый клиентом, увеличивает доходы банка, с другой – клиент, использующий несколько банковских продуктов, с меньшей вероятностью уйдет к конкурентам. Наконец, повторные продажи продуктов существующим клиентам обходятся заметно дешевле, чем привлечение новых клиентов.
Для организации повторных продаж проводятся маркетинговые кампании – клиентам предлагают воспользоваться банковским продуктом или услугой на общих или индивидуальных условиях. Международный опыт показывает, что чем больше предложение использует личные характеристики покупателя, тем эффективнее оно действует.
Например, предлагать увеличение лимита кредитной карты целесообразно тем клиентам, у которых среднее использование лимита достаточно велико, и т.п.
Для подготовки подобных персонализированных предложений используется специализированное программное обеспечение – системы аналитического CRM. Функциями таких систем являются анализ клиентской информации, выделение групп (сегментов) клиентов, которые с большей вероятностью примут предложение, разработка плана маркетинговой коммуникации («отправить письмо, подождать две недели, если не будет реакции – позвонить») и формирование персонализированных сообщений.
Традиционные каналы
Для доставки персонализированных предложений могут использоваться различные каналы коммуникации. Самыми распространенными на сегодняшний день являются телемаркетинг (обзвон клиентов специалистами call-центра) и рассылки по почте, как электронной, так и бумажной.
Каждый из этих каналов имеет свои плюсы и минусы.
Так, при организации почтовых рассылок необходимо иметь в виду, что часть корреспонденции не дойдет до адресатов. Эффективность e-mail не так велика, поскольку у потребителей сформировалось устойчивое недоверие к подобным рассылкам (они воспринимаются как спам). Кроме того, рассылки не дают никакой обратной связи – неизвестно, получил ли клиент предложение и заинтересовало ли оно его.
В отличие от рассылок телемаркетинг позволяет банку получать обратную связь, что значительно повышает его эффективность. Однако стоимость исходящего звонка сильно превосходит стоимость любого контакта, не требующего участия банковского сотрудника, что делает данный канал крайне дорогостоящим. Кроме того, существуют естественные ограничения пропускной способностиканала, связанные с количеством занятых в нем сотрудников.
И, наконец, главная проблема, возникающая при использовании вышеназванных каналов, – отсутствие или неактуальность необходимой контактной информации клиентов (адресов, номеров телефонов ипр.).
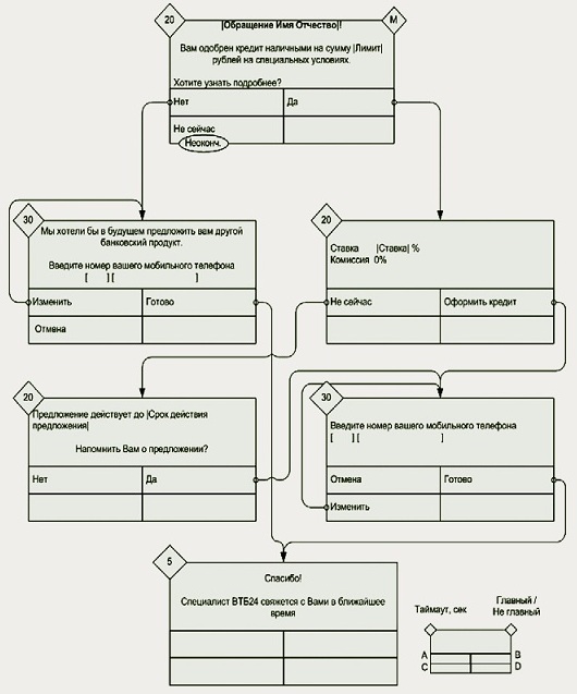
![]() |
| Рисунок 1. Сценарий персонализированного общения с клиентом через банкомат |
Существенно повысить эффективность традиционных каналов могло бы проведение предварительного отсева – выделение группы клиентов, высказавших заинтересованность в предложении.
Банкомат как канал продаж
Преимущества использования банкомата как еще одного канала взаимодействия с клиентами очевидны: во-первых, не требуются контактные данные, идентификация клиента производится с помощью< банковской карты; во-вторых, клиент получает предложение в тот момент, когда он сам обратился в банк, что вызывает у него меньше раздражения, например, по сравнению с несвоевременным звонком, и, в-третьих, через банкомат можно получить отклик клиента на предложение. Эти свойства канала в совокупности обеспечивают его высокую эффективность.
Немаловажно и то обстоятельство, что основные инвестиции в создание сети банкоматов уже сделаны, поэтому затраты на организацию нового сервиса относительно невысоки.
![]() |
| Рисунок 2. Экран для ввода контактной информации |
На сегодняшний день банкоматы практически не используются для проведения целевых маркетинговых кампаний. Большинство банков рассматривают их исключительно как узкоспециализированные устройства для совершения операций с наличными. В то же время именно через банкоматы клиенты чаще всего обращаются за банковскими сервисами – в среднем не реже двух раз в месяц. Таким образом, ежедневно упускаются тысячи возможностей для коммуникации с клиентами.
Начав использовать банкоматы для доставки маркетинговых предложений, банк превращает их из центра затрат в постоянный источник дохода.
Доступные решения
Для организации персонализированных маркетинговых кампаний на банкоматах требуется централизованная система, управляющая контентом, и терминальные клиенты, обеспечивающие показ предложений на устройствах.
![]() | ![]() |
| Рисунок 3. Схема архитектуры | Рисунок 4. Схема процесса |
В настоящее время большинство основных производителей терминального программного обеспечения (NCR, Wincor Nixdorf, Diebold, Phoenix Interactive и др.) готово обеспечить демонстрацию маркетинговых предложений на экране банкомата.
Серверные решения в данной области развиты заметно хуже. Существующие реализации сервиса на основе систем операционного CRM тяжеловесны, громоздки и очень дороги. При этом они ориентированы в основном на каналы, где продажами занимаются сотрудники банков, то есть на отделения и call-центры. В результате возможности для работы с банкоматами, предоставляемые такими системами, достаточно скудны. Исходя из этого, компания «МультиКарта» разработала собственную специализированную систему БКП («Банкомат как канал продаж»), адаптированную для данного канала дистанционного банковского обслуживания.
Сервис «БКП» от «МультиКарты»
Новая система, реализованная компанией «МультиКарта», существенно расширяет маркетинговый потенциал банкоматов.
Во-первых, данная система позволяет организовать разветвленный диалог (см. рис. 1). Клиент имеет возможность последовательно ответить на несколько вопросов, сравнить между собой разные предложения или отложить их рассмотрение до следующей сессии работы с банкоматом, воспользовавшись функцией «ответить позже». Во-вторых, клиент может оставить свои контакты (например, номер телефона), предоставив возможность банку связаться с ним и уточнить детали заинтересовавшего его предложения (см. рис. 2).
Кроме того, если другие системы позволяют проводить через банкоматы маркетинговые кампании только для своих клиентов, информация о которых уже содержится в базе данных, то БКП дает возможность банку в своей сети банкоматов организовывать таргетированные маркетинговые кампании и для держателей карт других банков.
Начав использовать банкоматы для доставки маркетинговых предложений, банк превращает их из центра затрат в постоянный источник дохода
Дополнительным преимуществом БКП является функция контроля частоты предложений, которая позволяет устанавливать такие правила, как, например, «показывать предложения не чаще одного раза в день». Например, в случае, если клиенту нужно снять со счета значительную сумму и он вынужден снимать ее по частям, предложения не будут появляться одно за другим.
Функционирование БКП происходит следующим образом: сначала в системе создается дерево экранов и правила перехода между ними в зависимости от ответов клиента. Затем CRM на периодической основе готовит сегмент участников кампании, который загружается в «БКП». Далее формируются персональные экраны для демонстрации клиентам. После этого система готова к проведению кампании.
Далее, когда клиент вводит ПИН-код на банкомате, управление передается серверу БКП. В случае, если вставленная в банкомат карта включена в кампанию, начинается персонализированный маркетинговый диалог: клиент видит на экране приветствие по имени и кратко изложенное персональное предложение.
Если предложение ему интересно, клиент может ознакомиться с ним подробнее (например, перейти к условиям оформления кредита). Вся информация, введенная клиентом, фиксируется в системе БКП, и по завершении маркетингового диалога с пользователем банкомат возвращается в основной сценарий, а отклик клиента передается в аналитический CRM и используется банком для дальнейшей коммуникации.
Для организации сервиса достаточно параллельно с подключением к основному процессинговому центру подключить банкомат ко второй управляющей системе – БКП. При этом маркетинговый сервис никак не влияет на основной функционал банкомата, соответственно, данная схема не требует доработок в части процессинговой системы, что упрощает и ускоряет внедрение сервиса.
Проект ВТБ24
В апреле 2010 года компания «МультиКарта», ВТБ24 и NCR реализовали проект по организации персонализированных маркетинговых кампаний через банкоматы банка на базе системы «БКП» и ПО NCR Aptra Relate™.
Пилотные кампании, проведенные Управлением исследований и CRM ВТБ24, показали высокую эффективность. В них поучаствовали сотни тысяч клиентов, получивших различные персональные предложения по кредитам наличными, автокредитам и кредитным картам на выгодных условиях, в том числе с предварительно одобренным кредитным решением. В начале 2011 года система БКП была адаптирована для работы на банкоматах Wincor Nixdorf, при этом было обеспечено единообразное отображение маркетинговых кампаний на экранах устройств различных производителей. Вапреле 2011 года банк перешел к массовым персонифицированным продажам продуктов и услуг через сеть банкоматов, а уже к концу года сервис должен быть развернут на более чем 3000 банкоматов.



